Microchip 기술 PIC16F628A 마이크로 컨트롤러는 4MHz 발진기 및 128 바이트의 EEPROM과 같은 강력한 기능을 갖춘 비용 효율적인 솔루션을 제공합니다.다양한 응용 분야의 기본이 다목적 장치는 임베디드 시스템에서 신뢰성과 적응성을 보장합니다.프로젝트를 향상시키기위한 PIC16F628A의 기능을 살펴보십시오.

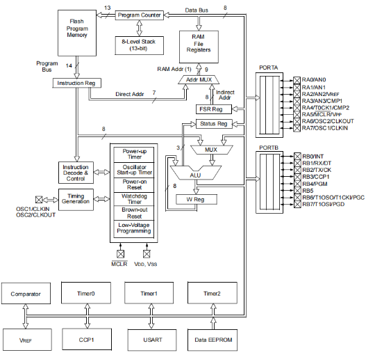
그만큼 PIC16F628A 마이크로 컨트롤러는 비용 효율성과 고성능을 결합하여 14 비트 지침 및 8 비트 데이터 작업을 동시에 허용하여 처리를 향상시키는 정교한 RISC 아키텍처를 활용합니다.이중 단계 파이프 라인은 단일 사이클 명령 실행을 거의 보장하고 속도가 증가하지만 프로그램 분기는 2주기를 섭취합니다.35 개의 간소화 된 지침으로 유사한 마이크로 컨트롤러에 비해 주목할만한 코드 압축 및 속도 장점을 달성하여 소형의 빠르게 운영되는 펌웨어가 필요한 애플리케이션에 가장 적합합니다.


|
범주 |
특징 |
세부 |
|
CPU
명세서 |
운영
속도 |
DC - 20MHz |
|
방해하다
능력 |
예 |
|
|
하드웨어
스택 |
8 레벨 깊이 |
|
|
주소 지정
모드 |
직접,
간접 및 상대 |
|
|
지침
세다 |
35
단일 단어 지침 |
|
|
지침
주기 |
모두 싱글
가지를 제외한 사이클 |
|
|
특별한
특징 |
발진기
옵션 |
내부 (4
MHz, ± 1% 정밀도;48 kHz, 저전력), 외부 |
|
파워 모드 |
수면 모드 |
|
|
추가의
특징 |
프로그래밍 가능
PORTB의 약한 풀업, 마스터 클리어/입력 핀 |
|
|
지키는 개
시간제 노동자 |
독립적인
발진기 |
|
|
프로그램 작성
& 기능을 재설정합니다 |
저전압
프로그래밍, 회로 내 직렬 프로그래밍 ™ |
|
|
보호
& 재설정 |
프로그래밍 가능
코드 보호, 브라운 아웃 재설정, 전원 공개 재설정 |
|
|
타이머 |
파워 업
타이머, 발진기 시작 타이머 |
|
|
전압 및
온도 범위 |
2.0-5.5V,
산업 및 확장 온도 범위 |
|
|
메모리
지구력 및 유지 |
100,000
쓰기 (Flash), 1,000,000은 쓰기 (EEPROM), 40 년 유지 |
|
|
저전력
특징 |
대기
현재의 |
100 na @
2.0V, 일반적인 |
|
운영
현재의 |
12 μA @ 32
KHZ, 2.0V, 전형적인;120 μa @ 1 MHz, 2.0V, 일반 |
|
|
지키는 개
타이머 전류 |
1 μa @ 2.0v,
전형적인 |
|
|
타이머 1
발진기 전류 |
1.2 μa @ 32
KHZ, 2.0V, 일반 |
|
|
이중 속도
내부 발진기 |
4 MHz 및 48
KHZ, 선택 가능;4 μs wake-up @ 3.0v |
|
|
주변
특징 |
I/O 핀 |
16 핀
개별 방향 제어 |
|
LED 드라이브
능력 |
고전류
싱크/소스 |
|
|
비슷한 물건
비교기 모듈 |
두 아날로그
비교기, 온칩 VREF, 선택 가능한 참조, 외부 출력 |
|
|
타이머 |
타이머 0 : 8 비트
Prescaler와 함께;타이머 1 : 16 비트;TIMER2 : PRESCALER 및 PostScaler가있는 8 비트 |
|
|
pwm과
통신 모듈 |
16 비트
캡처/비교, 10 비트 PWM, 주소용 USART/SCI |
|
유형 |
매개 변수 |
|
공장
리드 타임 |
8 주 |
|
마운트와
장착 유형 |
표면 마운트 |
|
패키지 /
사례 |
20-ssop
(0.209, 5.30mm 너비) |
|
수의 수
다리 |
20 |
|
수의 수
I/OS |
16 |
|
지키는 개
타이머 |
예 |
|
운영
온도 범위 |
-40 ° C ~ 125 ° C
고마워 |
|
포장 |
튜브 |
|
시리즈 |
PIC® 16F |
|
출판
년도 |
1997 |
|
JESD-609
암호 |
E3 |
|
pbfree
암호 |
예 |
|
부분
상태 |
활동적인 |
|
수분
민감도 수준 (MSL) |
1 (무제한) |
|
ECCN 코드 |
귀 99 |
|
단말기
마치다 |
무광택 주석
(SN) |
|
맥스 파워
소산 |
800MW |
|
단말기
위치 |
이중 |
|
단말기
형태 |
갈매기 날개 |
|
피크 리플 로우
온도 (cel) |
260 |
|
공급
전압 |
5V |
|
단말기
정점 |
0.65mm |
|
빈도 |
20MHz |
|
시간@피크
리플 로우 온도-맥스 (S) |
40 |
|
기본 부분
숫자 |
PIC16F628A |
|
공급
전압-맥스 (VSUP) |
5.5V |
|
공급
전압 -Min (VSUP) |
4.5V |
|
인터페이스 |
Sci, UART,
USART |
|
메모리
크기 |
3.5KB |
|
발진기
유형 |
내부 |
|
램 크기 |
224 x 8 |
|
전압 -
공급 (VCC/VDD) |
3V ~ 5.5V |
|
UPS/UCS/주변
ICS 유형 |
마이크로 컨트롤러,
RISC |
|
핵심
프로세서 |
사진 |
|
주변 장치 |
브라운 아웃
감지/재설정, POR, PWM, WDT |
|
프로그램
메모리 유형 |
플래시 |
|
핵심 크기 |
8 비트 |
|
프로그램
메모리 크기 |
3.5kb 2k x 14 |
|
연결성 |
UART/USART |
|
비트 크기 |
8 |
|
입장
시간 |
20 μs |
|
PWM
채널 |
예 |
|
DAC
채널 |
아니요 |
|
수의 수
타이머/카운터 |
3 |
|
eeprom
크기 |
128 x 8 |
|
칩
프로그램 ROM 폭 |
14 |
|
CPU 가족 |
사진 |
|
길이 |
7.2mm |
|
키
좌석 (최대) |
2mm |
|
방사
경화 |
아니요 |
|
로스
상태 |
ROHS3
준수 |
|
무료로 리드 |
무료로 리드 |
|
사양 |
PIC16F628A-E/SS |
PIC16C558-04I/SS |
PIC16F687-I/SS |
PIC16F627A-I/SS |
|
제조업체 |
마이크로 칩
기술 |
마이크로 칩
기술 |
마이크로 칩
기술 |
마이크로 칩
기술 |
|
패키지 /
사례 |
20-ssop
(0.209, 5.30mm 너비) |
20-ssop
(0.209, 5.30mm 너비) |
20-ssop
(0.209, 5.30mm 너비) |
20-ssop
(0.209, 5.30mm 너비) |
|
수의 수
다리 |
20 |
20 |
20 |
20 |
|
데이터 버스
너비 |
8b |
8b |
8b |
8b |
|
수의 수
I/O |
16 |
16 |
18 |
13 |
|
인터페이스 |
Sci, UART,
USART |
Sci, UART,
USART |
I2C, SPI,
SSP, UART, USART |
Spi, uart,
USART |
|
메모리
크기 |
3.5 KB |
1.8 KB |
3.5 KB |
3.5 KB |
|
공급
전압 |
5V |
5V |
5V |
5V |
|
주변 장치 |
브라운 아웃
감지/재설정, POR, PWM, WDT |
브라운 아웃
감지/재설정, POR, PWM, WDT |
브라운 아웃
감지/재설정, POR, WDT |
포, wdt |


|
부분
숫자 |
설명 |
제조업체 |
|
PIC16F628AT-I/ML |
마이크로 컨트롤러
및 프로세서 8 비트, 플래시, 20MHz, RISC 마이크로 컨트롤러, PQCC28, 6 x 6 mm,
0.55 mm 높이, 플라스틱, QFN-28 |
마이크로 칩
기술 INC |
|
PIC16F628A-I/ML |
마이크로 컨트롤러
및 프로세서 8 비트, 플래시, 20MHz, RISC 마이크로 컨트롤러, PQCC28, 6 x 6 mm, 0.55
MM 높이, 플라스틱, QFN-28 |
마이크로 칩
기술 INC |
|
PIC16F628A-E/ML |
마이크로 컨트롤러
및 프로세서 8 비트, 플래시, 20MHz, RISC 마이크로 컨트롤러, PQCC28, 6 x 6 mm,
0.55 mm 높이, 플라스틱, QFN-28 |
마이크로 칩
기술 INC |
PIC16F628A는 많은 최신 마이크로 프로세서의 전형적인 감소 된 명령 세트 컴퓨팅 (RISC) 아키텍처를 기반으로하여 더 간단한 지침으로 효율적인 처리를 제공하여 전체 작동 속도를 높입니다.
이 마이크로 컨트롤러는 광범위한 입력 및 출력 작업을 지원하므로 다양한 디지털 신호를 처리하고 다른 전자 구성 요소와의 인터페이스를 처리 할 수 있으므로 수많은 전자 애플리케이션에서 다재다능합니다.
제어 시스템에 적합한 PIC16F628A는 안정적인 타이밍과 강력한 입력/출력 기능으로 인해 홈 자동화 시스템 및 산업용 기계 컨트롤러와 같은 장치에서 작업을 관리하고 자동화 할 수 있습니다.
아날로그 신호 처리 기능을 갖춘이 마이크로 컨트롤러는 환경 센서 또는 사용자 입력에서 아날로그 입력을 모니터링하고 조정하는 응용 분야에서 기본입니다.
PIC16F628A는 실시간 데이터 수집 및 로깅을위한 다양한 센서와 통합, 환경 모니터링, 건강 응용 프로그램 및 데이터 추적이 필요한 시나리오에 유용합니다.
소규모 프로젝트의 기본 인 PIC16F628A는 광범위한 컴퓨팅 리소스 나 높은 금융 투자없이 마이크로 컨트롤러 기능이 필요한 임베디드 애플리케이션을 개발하기위한 비용 효율적인 솔루션입니다.

|
단위 |
밀리미터 |
|||
|
치수 제한 |
최소 |
명령 |
맥스 |
|
|
수의 수
다리 |
N |
20 |
||
|
정점 |
이자형 |
0.65 bsc |
||
|
전반적인
키 |
에이 |
- |
- |
2 |
|
성형
패키지 두께 |
A2 |
1.65 |
1.75 |
1.85 |
|
스탠드 오프 |
A1 |
0.05 |
- |
- |
|
전체 너비 |
이자형 |
7.4 |
7.8 |
8.2 |
|
성형
패키지 너비 |
E1 |
5 |
5.3 |
5.6 |
|
전반적인
길이 |
디 |
6.9 |
7.2 |
7.5 |
|
발 길이 |
엘 |
0.55 |
0.75 |
0.95 |
|
발자국 |
L1 |
1.25 참조 |
||
|
선두
두께 |
기음 |
0.09 |
- |
0.25 |
|
발 각도 |
영형 |
0 ° |
4 ° |
8 ° |
|
리드 너비 |
비 |
0.22 |
- |
0.38 |
애리조나 주 챈들러에 본사를 둔 Microchip Technology Inc.는 창의적이고 비용 효율적인 솔루션과 빠른 시장 진입으로 마이크로 컨트롤러 및 반도체 산업에서 두드러집니다.프로세스를 간소화하여 고객 요구를 효율적으로 충족시키고 안정적인 운영을 보장하는 광범위한 지원 네트워크를 유지합니다.그들의 글로벌 전략은 다양한 시장 요구에 적응하여 강력한 평판에 기여하는 데 중점을 둡니다.특히, 그들의 PIC16F628A 마이크로 컨트롤러는 광범위한 입력/출력 기능과 저렴한 소규모 내장 응용 프로그램에 대한 적합성에 대해 칭찬을받습니다.
C945 NPN 트랜지스터 가이드
2024-11-05
TL494 PWM 컨트롤러 이해
2024-11-05
PIC16F628A는 18 핀 플래시를 기반으로합니다.
PIC16F628A를 사용하면 16 개의 핀이 입력/출력 핀으로 사용할 수 있습니다.
PIC16F628A 마이크로 컨트롤러의 내부 발진기는 4MHz에서 작동합니다.
모든 PIC® 마이크로 컨트롤러에는 고급 RISC 아키텍처가 통합되어 있습니다.
하버드 아키텍처는 별도의 8 비트 와이드 데이터가있는 14 비트 와이드 명령어를 허용합니다.
2 단계 명령 파이프 라인을 사용하면 PIC16F628A는 단일 주기로 모든 명령을 실행할 수 있습니다.
PIC16F628A 마이크로 컨트롤러에는 35 개의 지침 세트가 있습니다.
VE-J20-MY